新闻动态

首页 >  bevictor伟德(南昌) >  新闻动态

南昌大学研究生工作站设立公示

发稿时间: 2024-12-02 【 字体:

根据南昌大学研究生院的材料审查结果及专家评审意见,经研究决定,拟认定我单位与南昌大学生命科学学院人类衰老研究所“衰老与疾病”江西省重点实验室联合申报设立“首批南昌大学研究生工作站”,并推荐申报2024年江西省研究生工作站。   为确保公开透明,现根据相关规定,我单位对该项目的申报材料(见附件)进行公示,公示期为:2024年12月2日至12月6日。在此期间,欢迎社会各界提出宝贵意见和建议。如有异议,请于公示期内通过以下方式向我单位反馈。联系电话:18879135385 邮箱地址:liaozhixing5@999.com.cn


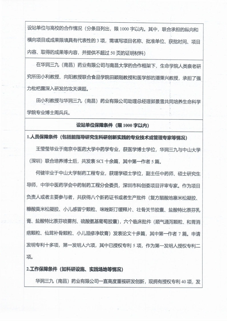
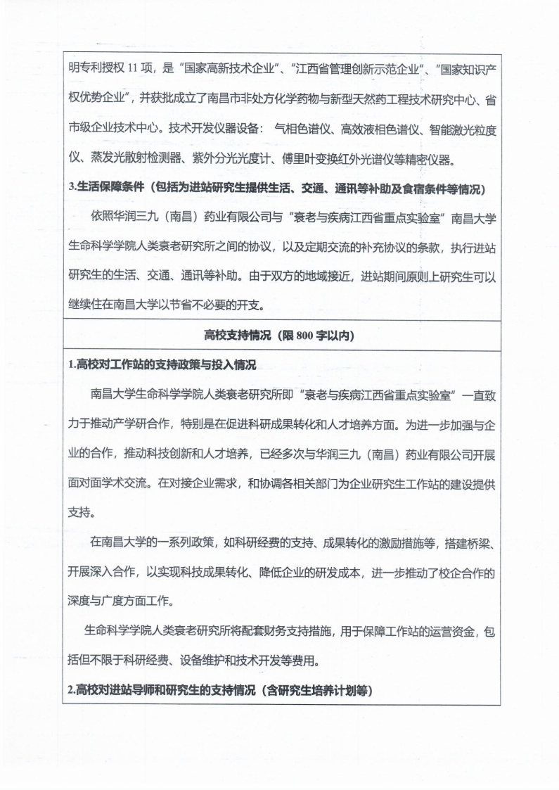
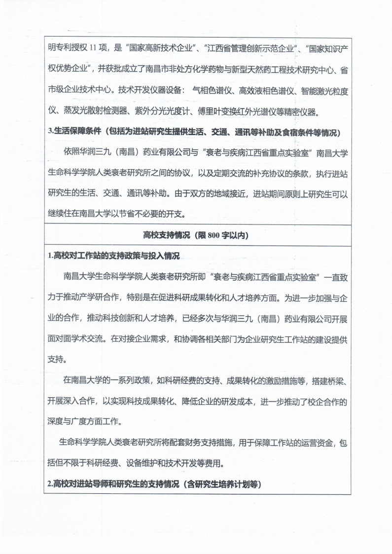
附件-江西省研究生工作站报备表_Page1
附件-江西省研究生工作站报备表_Page2
附件-江西省研究生工作站报备表_Page3
附件-江西省研究生工作站报备表_Page4
附件-江西省研究生工作站报备表_Page5
附件-江西省研究生工作站报备表_Page6
附件-江西省研究生工作站报备表_Page7
1 / 7

 

返回到首页 回到顶部