晋升通道
公司通过系统的岗位体系设计,确保员工在满足组织及业务需求的前提下,员工从管理通道、非管理通道中选择合适的发展路径。

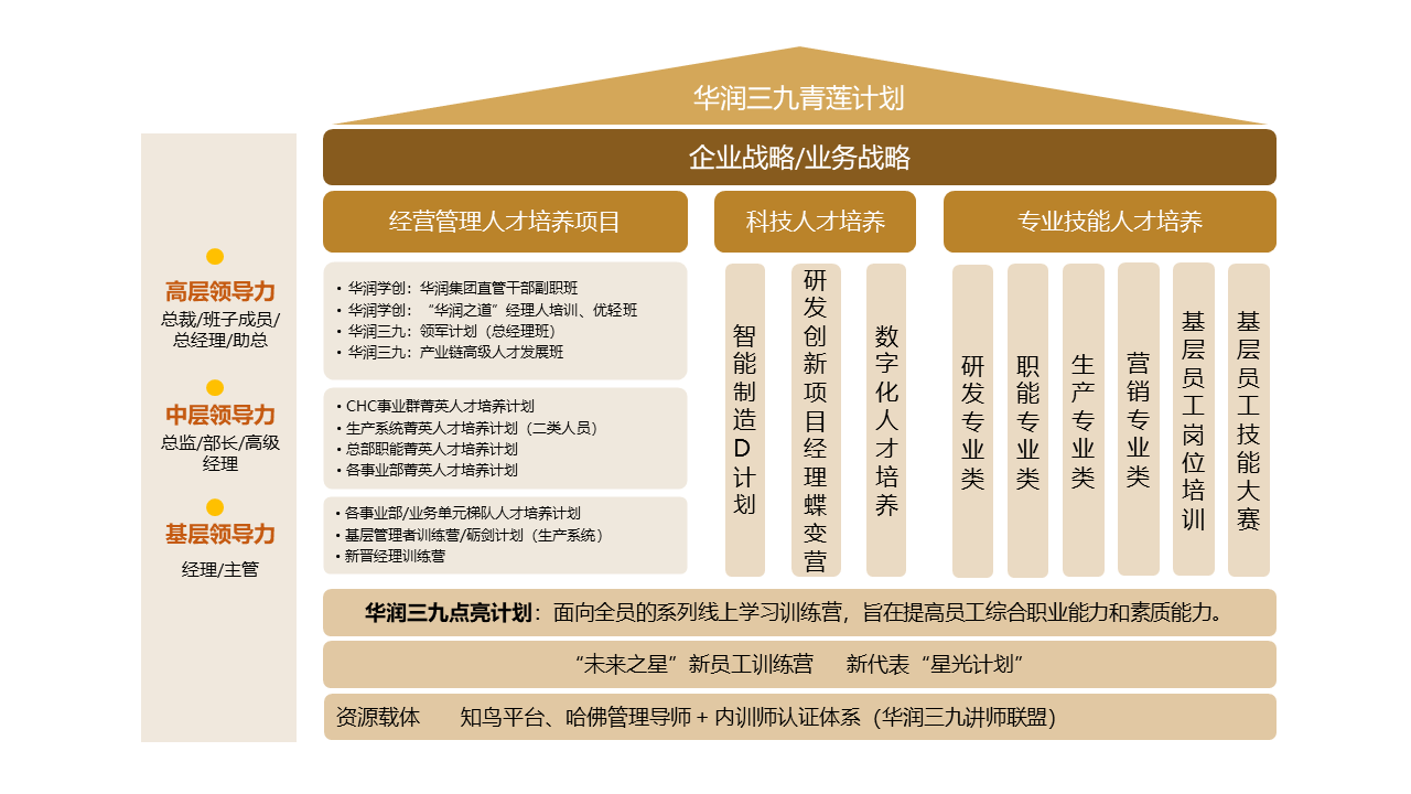
培训体系
公司通过系统的岗位体系设计,确保员工在满足组织及业务需求的前提下,员工从管理通道、非管理通道中选择合适的发展路径。

未来之星及华润学习与创新中心网址
华润学习与创新中心
http://cru.crc.com.cn/
公司通过系统的岗位体系设计,确保员工在满足组织及业务需求的前提下,员工从管理通道、非管理通道中选择合适的发展路径。

公司通过系统的岗位体系设计,确保员工在满足组织及业务需求的前提下,员工从管理通道、非管理通道中选择合适的发展路径。

华润学习与创新中心
http://cru.crc.com.cn/